月季栽培养护技术规程
1 范围
本标准规定了月季栽培养护的术语和定义、月季的分类、栽培与养护技术等。
本标准适用于石家庄地区园林绿化月季的栽培和养护。

2 规范性引用文件
下列文件对于本文件的应用是必不可少的。凡是注明日期的引用文件,仅所注日期的版本适用于本文件。凡是未注日期的引用文件,其最新版本(包括所有的修改单)适用于本文件。
CJ/T 340-2016绿化种植土壤
3 术语和定义
下列术语和定义适用于本文件。
3.1
重度修剪 Severe pruning
整棵植株保留第一层(或称一级分枝)上2~4个骨干枝,每枝留2~3个腋芽。
3.2
中度修剪 Moderate pruning
保留第二层(或称二级分枝)并在该层上留4~6个骨干枝,每枝留5~7个腋芽。
3.3
轻度修剪 Mild pruning
保留二级或三级分枝,毎枝从花下第二至第五片复叶处剪除。
4 月季种类
结合园林应用,根据月季园艺类型进行种类划分,共分为七类:
a) 杂种茶香月季(简称HT):花梗挺立、一茎一花、花心高出四周花瓣,具香气。
b) 丰花月季( 简称FT):花单瓣或重瓣,开花3~25朵聚球成束状,适应性较强。
c) 壮(大)花月季(简称GR):由香水月季和丰花月季杂交产生,花型较丰花月季大,一茎多花,生长势旺盛。
d) 藤本月季(简称Cl):具细长茎蔓,需依附花架、柱子攀缘生长。
e) 微型月季(简称Min):植株矮小,枝条细密,花、叶小而繁密,连续开花能力强。
f) 地被月季(简称GC) :茎蔓匍匐生长,抗性强。

5栽培技术
5.1场地选择
应选光照充足的环境栽植,宜选营养充足,排水透气良好的土壤,土壤PH值6.0~7.。
5.2土壤消毒
土壤消毒参照CJ/T 340-2016规定。
5.3整地
清除杂草、石块、树根等杂物,土壤翻耕深度≥30 cm,打碎土块,施入底肥,耙平土壤。按照设计要求整理地形,平缓地块整地宜有一定坡度,低洼地块应挖排水沟。
5.4苗木选择
5.4.1根系发达,枝条健壮且分布均匀。无病虫害和机械损伤。
5.4.2反季节种植应选择容器苗。
5.4.3优选适应性强、花期长的品种。
5.5栽植时间
裸根苗宜在春秋季节栽植,春植应在月季发芽前。秋植应在月季落叶后,同时要做好防寒。容器苗一年三季均可栽植。
5.6栽植密度
品种和规格不同,栽植密度不同,月季品种栽植密度见表。
表1 月季栽植密度
单位:cm

5.7定植
5.7.1定植前修剪损伤的枝条和根系。容器苗进行轻度修剪,裸根苗进行重度修剪。
5.7.2定植可采用穴植或沟槽定植
5.7.3穴坑应稍大于土球及根系,定植深度与移植前相同或稍深。
5.7.4容器苗定植去掉容器或包装物,将苗木直立放入穴坑,回填并压实土壤。
5.7.5裸根苗定植将苗木直立放入穴坑,填土至穴1/2时,轻提苗,踏实土壤,再填土至穴满,再踏实土壤。
5.7.6栽后浇定根水,浇足浇透,并培土压实,视墒情浇水1~2次。
6 养护技术
6.1 浇水
6.1.1宜采用滴灌、渗灌或漫灌的方式浇水,避免喷灌。
6.1.2浇水应见干见湿,树状月季深度达70cm以上,其它月季深度达30~50cm.。
6.1.3春季应及时浇返青水,宜使土壤水分饱和,达到土壤最大持水量的60~80%。
6.1.4花期应增加浇水次数,保持土壤湿润。
6.1.5每次施肥后浇水。
6.1.6夏季高温干旱季节增加浇水次数。
6.1.7雨季应根据降水量灌溉或排涝。秋季应适当减少浇水次数。
6.1.8冬季土壤上冻前应及时浇冻水,宜使土壤水分饱和,达到土壤最大持水量的60~80%。
6.2施肥
6.2.1施肥原则
月季施肥应遵循以下原则:
a) 以有机肥为主,根据植株大小、生长时期适量搭配无机肥。
b) 不同生长期施不同肥料,薄肥勤施,根施追肥后应及时浇水。
c) 根据植株长势、土壤肥力情况合理施肥。
6.2.2施肥方法及时间
根据月季生长,施肥方法和时间主要有以下三种:
a) 基肥,以有机肥为主配合少量无机肥,宜在早春萌芽前和晚秋落叶后,早春施用氮、磷、钾为5:4:6的配方肥料,晚秋使用氮、磷、钾为1:1:2的配方肥料,施肥量0.5㎏/㎡-1.0㎏/㎡,宜采用沟施或穴施。
b) 追肥,生长季节结合修剪施肥,以无机肥为主的复合肥料或复混肥料,其氮、磷、钾比例为2:2:3,撒施于土壤表层。生长季节每月追肥一次,每次追肥25-45g/㎡,追肥后应立即浇水。
c) 叶面喷施,生长季喷施叶片,以尿素或磷酸二氢钾、生物菌肥为主,浓度≤3‰,喷肥时避免强光照射,宜在清晨或傍晚进行,宜喷于叶背面。
6.3 修剪
6.3.1修剪原则
月季修剪应遵循以下原则:
a) 剪除萌蘖枝、徒长枝、枯枝、病虫枝、弱枝、交叉枝、平行枝、过密枝等。
b) 休眠期修剪,应重度修剪与中度修剪相结合,根据景观要求确定留茬高度。冬季进行粗修剪,留茬高度应高一些,春季进行精修剪。
c) 生长期修剪,应中度修剪和轻度修剪相结合,高温期间不宜中、重度修剪。
6.3.2修剪时间
月季修剪分休眠期修剪和生长期修剪:
a) 休眠期修剪,冬季落叶至第二年春季发芽前。
b) 生长期修剪,从植物发芽至冬季落叶前。
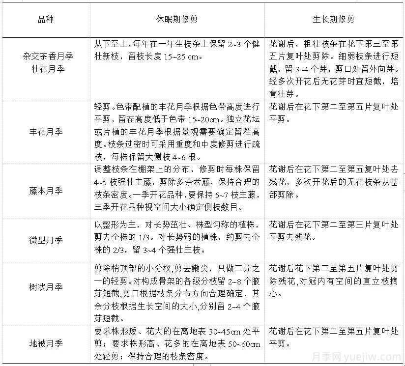
6.3.3 修剪方法(表2)
月季种类不同,修剪方法不同,月季修剪方法见表2
表2 月季修剪方法

6.3.4花期控制修剪
依据月季类型、品种特性、气温确定修剪的具体时间。自5月中旬至10月下旬不同月季的花期控制时间如下:
a) 杂种茶香月季、大(壮)花月季花期控制修剪40~45天。
b) 丰花月季花期控制修剪30~35天。
c) 微型月季花期控制修剪25~30天。
6.4 病虫害防治
6.4.1防治方针
预防为主,科学防控,依法治理,促进健康
6.4.2防治措施
a) 预防措施,培育、选用抗性强的品种,加强植物检疫。
b) 园艺措施,加强绿地管理,通风透光,及时清除病残体、枯枝落叶,合理浇水、施肥。
c) 物理防治,种苗热处理、土壤热处理、机械阻隔、灯光诱杀或粘虫板诱杀等。
d) 生物防治,保护利用自然天敌、开发有益微生物、利用农用抗生素、昆虫激素、性信息素和植物源农药等。
e) 化学防治,宜选用高效低毒农药,优先选用生物农药及植物源农药。
6.4.3主要病害及防治
执行附录A。
6.4.4主要害虫及防治
执行附录B。
6.5 松土除草
生长期月季浇水后应及时松土保墒,清除杂草。
6.6防寒
6.6.1根据立地条件和当年气候、品种特性、生长状况等,选择适宜防寒措施。
6.6.2较小植株可在茎基部堆土,土堆高度10~20cm,春季萌芽前清理堆土。
6.6.3较大植株应适时搭挡风障,树状月季可采用布片包树干防寒。
6.7地栽月季养护月历
参见附录C。
附录A
(规范性附录)
主要病害及防治
表A 月季主要病害及防治方法

附录B
(规范性附录)
主要害虫及防治
表B 月季主要害虫及防治方法

附录C
(资料性附录)
表C 地栽月季养护月历

来源:石家庄园林
